24小时服务热线 0755-82544779
2024-02-02
奥伟斯-同步降压变换器HT7712/7713...[查看详情]
奥伟斯-D类立体声音频功放HT3382...[查看详情]
奥伟斯-全集成同步升压转换器HT71672...[查看详情]
2024-02-01
奥伟斯-免输出电容立体声耳机放大器HT97226...[查看详情]
奥伟斯-全集成同步升压转换器HT71782...[查看详情]
2024-01-31
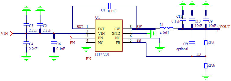
奥伟斯-同步降压变换器HT77231...[查看详情]
奥伟斯-AB/D类音频功放免电感滤波HT3166...[查看详情]
Copyright © 2013 深圳市奥伟斯科技有限公司版权所有 All Right Reserved ICP备:粤ICP备12049165号